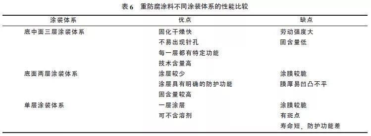
腐蚀是金属、混凝土、木材等物体受周围环境介质的化学作用或电化学作用而损坏的现象。腐蚀是人类的大敌。据相关统计, 全世界每年因腐蚀造成的经济损失高达1 万亿美元, 约为地震、水灾、台风等自然灾害造成经济损失总和的6 倍,占各国国民生产总值的2%~4%。我国每年因腐蚀造成的经济损失达1.2 万亿元, 超过很多省市一年的GDP, 可约建441 个鸟巢、7 个三峡工程、46 条青藏铁路, 损失之大令人咂舌。腐蚀在给经济造成巨大损失的同时, 还会带来资源的巨大消耗,加剧环境污染, 因此防腐蚀研究越来越受到世界各国的重视。在各种防腐蚀措施中, 以防腐涂料来防腐蚀最为经济、实用和方便。 在涂料行业中, 防腐涂料的产量是仅次于建筑涂料的第二大涂料品种, 一般分为常规防腐涂料和重防腐涂料。常规防腐涂料是指在一般环境条件下, 对金属等基材起防腐蚀作用、延长其使用寿命的涂料;重防腐涂料是相对常规防腐涂料而言, 是指能在相对苛刻腐蚀环境里应用、并具有能达到比常规防腐涂料更长保护期的一类防腐涂料。重防腐涂料是防腐涂料中威力最大、最具代表性和影响力、且最有发展潜力的一类防护涂料, 也是衡量一个国家涂料工业发展水平的重要标志之一。重防腐涂料具有两个显着特征:一是能在苛刻条件下使用, 并具有长效防腐寿命, 重防腐涂料在化工大气和海洋环境里, 一般可使用10 年或15 年以上, 即使在酸、碱、盐和溶剂介质里, 在一定温度条件下, 也能使用5 年以上;二是厚膜化, 一般防腐涂料的涂层干膜厚度为100 μm或150 μm 左右, 而重防腐涂料干膜厚度则在200 μm或300 μm 以上, 还有500~1 000 μm, 甚至高达2 000 μm。 重防腐涂料以其卓越的防护性能, 主要应用在船舶、集装箱、石油化工、建筑钢结构、铁路、桥梁、电力和水利工程等诸多关乎国家发展战略和经济命脉的重要领域, 重防腐涂料对经济发展起着非常重要的保驾护航作用。 1 重防腐涂料发展状况 1.1 国外发展状况 2011 年全球重防腐涂料消费量为362 万t,价值120 亿美元。工业防护是其最大消费领域,占总消费量的53%;船舶涂装次之, 占35%;集装箱涂装占7%;海洋设施防护占5%。未来随着全球经济一体化进程的加快, 海运业将快速发展, 将由此带动重防腐涂料的需求增长。 预计到2016 年, 全球重防腐涂料的需求量将达到428 万t, 2011—2016 年年均增长3.4%, 其中海洋设施和集装箱领域对重防腐涂料的需求增长较快。全球重防腐涂料消费构成及需求预测见表1。 重防腐涂料因技术含量较高, 进入门槛也较高(如进入船舶涂料、集装箱涂料等领域需要取得国际相关资质认证), 因此成为涂料工业市场集中度相对较高的一个领域, 特别是高端市场几乎被国际大公司所垄断。荷兰Akzo Nobel、挪威Jotun、日本Chugoku、美国PPG、丹麦Hempel 五大公司, 采取全球化经营战略, 其全球市场占有率超过50%;世界排名前十公司全球市场占有率高达67%。2011 年全球重防腐涂料市场占有率见表2。 1.2 国内发展状况 我国是世界第一大涂料产销国, 同时也是重防腐蚀涂料第一大产销国。2012 年我国涂料产量1 272 万t, 进口量17.45 万t, 出口量16.65 万t,消费量1 273 万t, 其中重防腐涂料消费量为175万t, 占国内涂料总消费量的13.7%, 占世界重防腐涂料总消费量的40%以上。我国是世界船舶和集装箱生产大国, 近年石油化工、铁路交通、新能源、基础设施建设等更是蓬勃发展, 为重防腐涂料提供了广阔的市场空间。2012 年我国重防腐涂料消费构成见表3。 重防腐涂料是我国涂料行业对外开放最早、国际化程度最高的领域。自20 世纪80 年代中期,世界船舶、集装箱产业开始向我国转移起, 国际知名重防腐涂料生产商丹麦Hempel、英国IP、挪威佐敦、日本中涂、美国PPG、荷兰Akzo Nobel、韩国KCC 等就纷纷来我国投资设厂, 完成了本地化生产和战略布局, 从而形成了我国重防腐涂料高端市场由外资(含合资) 主导, 低端由内资企业为主的竞争格局。在技术要求较高的集装箱和船舶涂料领域, 外资和合资企业的产品分别占据了我国95%和80%的市场份额;海上石油钻井平台和海上设施所用的重防腐蚀涂料市场100%被Akzo Nobel、PPG、Hempel、Jotun 和日本关西等公司所占领;海洋工程重防腐涂料领域Jotun 公司占有60%的市场份额;可以说海洋涂料(包含船舶涂料、集装箱涂料、海上设施及海洋港口设施涂料等) 是一个不属于中国的中国市场。外资涂料企业在我国重防腐蚀涂料各领域中的市场份额见表4。 近年来, 一些内资企业依靠自主创新、质优价廉的产品和及时周到的服务, 在重防腐涂料诸多领域也开辟出自己的一片天地。上海涂料公司麾下的开林造漆厂作为国营企业的代表, 在钢结构涂料和船舶涂料领域占有一定市场份额, 曾为上海虹桥枢纽工程提供了1 800 t 重防腐蚀涂料;江苏兰陵化工集团公司作为国内最大的民营重防腐蚀涂料企业, 重防腐蚀涂料销售总额超过40 亿,其重防腐涂料应用工程范例遍布海内外:国内-天津100 万t 乙烯工程、上海高桥石化总厂50 万m2、北京“鸟巢” 工程、国家大剧院、上海东方艺术中心等等;国外-印尼苏加诺机场、法国斯坦因公司锅炉支架、坦桑尼亚体育场等等;还应该提到的是北京志盛威华化工有限公司开发了高新重防腐蚀涂料, 使重防腐涂料的应用范围获得重大突破, 其产品应用于中海油全球最大的坐底式33 号海洋钻井平台、东方电气集团核电厂、京沪高铁、超超临界电厂的烟道以及窑炉炉膛的耐温达到1 800 ℃的关键部位等。另外, 国内石家庄金鱼、山东齐鲁、武汉双虎、中华制漆、珠江化工、常州振华、重庆三峡、湖南湘江、浙江天女、苏州吉人在防腐涂料领域也有不俗的业绩。但总体而言, 在重防腐涂料领域内资企业与外资企业相比,严重缺乏核心竞争力, 在生产规模、产品档次、施工质量、服务水平等方面都还存在很大差距,以目前的实力还很难步入高端市场, 仅在钢结构、铁路、高速公路、石油化工等内陆配套防腐体系中占据一定市场份额。 2 重防腐涂料品种及涂装配套体系 常用的重防腐涂料有:富锌底漆、环氧树脂涂料、聚氨酯树脂涂料、丙烯酸树脂涂料、氯化橡胶类涂料、玻璃鳞片涂料、环氧树脂粉末涂料、氟碳涂料、聚硅氧烷涂料、聚脲等等, 其中环氧树脂涂料往往与富锌底漆配套使用, 适用于工业生产中严重腐蚀环境, 尤其适用于各种贮罐内表面的涂装。每年世界上约有40%以上的环氧树脂用于制造环氧涂料, 其中大部分用于防腐领域。环氧防腐涂料是目前世界上应用最为广泛、最为重要的重防腐涂料之一。在我国重防腐涂料品种结构中, 环氧类也是居于首位, 占33%~39%;聚氨酯类次之, 占22%~27%;富锌底漆占11%~17%;丙烯酸类和氯化橡胶类各占11%~16%;氟碳类占3.3%~6.6%;聚硅氧烷类占1.1%~2.2%;其他类(如聚脲等) 占1.1%~2.2%。上述重防腐涂料可以组成多种配套体系, 工程防护也可分为单层、底面双层和底中面三层三种涂装体系, 不同的涂料配套体系和涂装体系,防护性能差异很大。具体见表5 和6。 我国重防腐涂料多采用底中面三层涂装体系,涂料配套体系多以各种富锌底漆打底, 环氧云铁作中间漆, 再配以聚氨酯、丙烯酸、氯化橡胶、氟碳、聚硅氧烷等各种面漆。我国重防腐涂料主要配套体系及涂装实例见表7。 3 与重防腐涂料相关的国内外法律法规 随着全球对绿色低碳、节能环保的要求日趋严格, 国内外颁布了一系列涉及重防腐涂料领域的法律、法规及标准, 内容涉及环保、高性能和长效保护等;这些法律、法规及标准成为推动重防腐涂料发展的重要驱动力。主要法律法规及标准如下。 3.1 国际公约 2001 年通过的IMO (国际海事组织) 《国际控制船舶有害防污底系统公约》(简称AFS 公约)于2008 年9 月17 日正式生效, 要求自生效之日起所有船舶底部不准再有裸露的含TBT 的防污涂料;2006 年12 月的MSC 第82 届会议上通过了《所有类型船舶专用海水压载舱和散货船双舷侧处所保护涂层性能标准》(简称IMO PSPC WBT),并于2008 年7 月1 日起对总吨位在500 t 以上的国际航行船舶强制性执行;2009 年全部停止溶剂法氯化橡胶生产线, 履行蒙特利尔保护大气臭氧层公约;2010 年全面禁止使用含DDT 的船底防污漆, 履行斯德哥尔摩公约禁用永久性对环境有害化学品条款;自2010 年1 月1 日中国香港船舶涂料VOC 标准开始执行;2010 年5 月19 日的MSC第87 届会议上正式通过了《货油舱涂料和防腐保护》的标准, 将于2013 年正式生效(IMO PSPCCOT);船舶能效设计指数(EEDI)、船舶能效营运指数(EEOI) 将于2013 年正式生效。此外还有船舶压载水管理公约、拆船公约、防止海洋生物异域迁移国际规范等等。 近年来, 我国在认真履行国际公约方面做了大量的工作, 涉及的政府部门有环保部履约办、中国船级社、船监局等。国内涂料行业也加大了新产品开发和升级换代的投入, 积极应对和认真遵守相关国际公约的约束。 3.2 REACH 法规 尽管涂料产品不属于REACH 法规要求登记、评估和注册的化学品, 但在3 万多种登记化学品中, 生产涂料所用原材料约占1 / 3。当前要求出口到欧美市场商品配套用的涂料都需附加安全数据单(MSDS), 因此涂料供应商在选择原料时应更加慎重, 特别是对人员和生态环境影响巨大的防污剂的筛选尤其应谨慎。 3.3 国内新法规新标准 近年来我国也积极参与了国际新标准、新法规的制定, 并对原有国家船舶涂料标准进行了修订。2012 年国家环保部推出了《船舶防污涂料环境标志技术要求》, 对防污涂料中VOC、铜离子释放率、重金属含量等提出了要求。正在更新制定的《船舶工业污染物排放标准》将首次提出船舶涂料VOC 的限值。另外, 我国在石化行业管道、油罐、钢结构涂装、海洋钻井平台及设施、铁路公路桥梁(钢结构和混凝土)、铁路车辆、电力系统的钢结构、冷却水管道以及建筑地坪等领域的涂装规范和标准陆续出台, 促进了行业市场的规范与准入门槛的提高。但与发达国家相比,我国的标准化管理体系、标准的门类及执行力度仍有差距, 尚需相关政府和行业部门、涂料和涂装界通力合作, 逐步加以完善。 4 重防腐涂料的发展方向 环保化、高性能化、多功能化和省工程化是今后重防腐涂料的发展方向。高固体份涂料、水性涂料、粉末涂料等传统环保涂料和氟碳涂料、聚氨酯涂料、环氧涂料等高性能涂料仍是重点发展产品, 同时随着技术的进步、政策法规的日趋严格、应用范围的扩大及使用要求的提高, 又催生了众多性能更优异、施工更便捷、使用更环保的重防腐涂料新品种, 具体如下。 4.1 聚脲重防腐涂料 根据美国聚脲发展协会(PDA) 的定义:聚脲是由异氰酸酯组分(简称A 组分) 与氨基化合物组分(简称R 组分) 反应生成的一种弹性体物质。异氰酸酯既可以是脂肪族的, 也允许是芳香族的。其中的A 组分可以是异氰酸酯单体、聚合体(如二聚体或三聚体)、异氰酸酯的衍生物(如液化MDI)、预聚物和半预聚物, 预聚物和半预聚物是由端氨基或者端羟基化合物与异氰酸酯发生反应制得;其中的R 组分必须是由端氨基树脂及端氨基扩链剂组成, 在端氨基树脂中, 不得含有任何含羟基的成分和催化剂, 但可以含有其他助剂。 喷涂聚脲弹性体是近十几年来, 继高固体分涂料、水性涂料、辐射固化涂料、粉末涂料等低污染涂料之后, 开发出来的一种新型的没有溶剂污染的绿色涂料涂装技术。与传统环保涂料涂装技术相比, 喷涂聚脲弹性体技术有很多优点: (1) 不含催化剂, 反应活性高, 固化速度快,可在任意斜面、曲面及垂直面上喷涂成型, 不会发生流挂现象。 (2) 对湿气、温度敏感性不高, 施工时不受施工部件和环境温度、施工部件和空气湿度的影响, 施工温度范围为-40~150 ℃。 (3) 它是固含量为100%的双组分涂料, 不含任何挥发性有机溶剂(VOC), 消除了由于溶剂挥发而导致施工场所到处弥漫溶剂异味的现象, 对环境友好, 可实现卫生无害施工。 (4) 施工工艺可采用热喷涂或浇注, 单次施工厚度范围宽, 可从几百μm 到几个cm, 克服了传统环保性涂料工艺需要多次施工才能达到设计涂层厚度的缺点。 (5) 它有优异的物理化学性能, 较高的拉伸强度、柔顿性和断裂伸长率、耐磨性、防湿滑性能、耐溶剂和盐雾老化性能、耐海水和一般溶剂的腐蚀性能。硬度可以任意调整, 手感可从软橡皮(邵A30) 到硬弹性体(邵D65);在户外长期使用不粉化、不开裂、不脱落。 (6) 具有良好的热稳定性, 而且耐低温性能良好, 可在120 °C 下长期工作, 可承受350 °C的瞬间热冲击。 (7) 底材形貌再现性好, 涂层连续、致密,无接缝, 无气泡和针孔, 美观而且耐久实用。可以加入各种颜料、短玻璃纤维等填料制成不同颜色、性能要求的涂料产品, 满足客户对颜色和其他方面性能的需求。 (8) 使用专门的高温高压喷涂设备施工, 效率非常高;单次喷涂即可达到设计厚度, 而且设备设计有多种工作模式, 既可喷涂, 也可浇注;还可通过施工工艺控制和添加橡胶颗粒等方法来达到防滑的效果。喷涂聚脲弹性体涂装技术与传统环保涂料涂装技术的比较见表8。 一般防护涂料3~5 年就要进行修复或翻新,不但维修费用高, 而且间接损失大, 甚至不可修复;而喷涂聚脲防护涂料虽一次性投资相对较高, 但有效防护期限长达百年。因此, 综合而言, 选取一次性成本略高, 但性能优越, 可靠性及可维修性好, 使用年限长的防护涂料, 年均防护成本更低。可见, 使用聚脲涂料的性价比是十分理想的。由于聚脲弹性体材料的出色性能, 在短短十几年里迅速应用到工业、民用、国防等众多领域。 ①化工防腐聚脲弹性体在酸、碱、盐、油、水以及高寒、地下和海洋等恶劣环境条件下, 表现出优异的超重防腐性能。如用于化工普通类钢质储罐内、外壁防腐, 聚脲弹性体可代替橡胶衬里、塑料衬里和玻璃钢衬里。聚脲弹性体固化快, 施工方便,不污染环境, 衬里质量好, 耐介质腐蚀性能十分突出。聚脲还可用于有保温要求的化工储罐, 作为保温层的防护层, 以及用作化工储罐围堰, 化工地沟、电工排水沟及地面防渗层等表面的防护。 此外, 在石油、石化、油田化工设备及附属设施,大型储罐、原油罐、管道内外壁、酸洗槽、电镀槽、盐水罐、蒸发池等的防护、防腐、防渗漏领域, 有着广泛的应用。 ②交通工程城际轨道交通工程的路基对混凝土的防水层要求较高, 既要高强度又要快速固化。由于聚脲具备优良的力学性能、固化速度快、耐磨损、附着力好等优点, 因此完全可满足做此类防水层的技术指标要求。 聚脲弹性体比传统的橡胶防水板和防水涂料更适合在隧道工程中应用, 聚脲为隧道、地铁等高难度防水工程提供了一种先进的防水材料和方便快捷的施工方法。喷涂聚脲技术对表面凹凸、拐角等不规则表面有很好的适应性, 是不规则表面较多的无砟轨道防水处理的良好选择, 我国京沪高速铁路路基、京津城际铁路路基以及台湾高速铁路路基都是采用聚脲做防水处理的。 ③水利工程由于聚脲涂层连续、无接缝、不渗漏、耐磨、防腐, 防水效果良好等的性能优良, 所以在水利工程中有着广阔的应用前景。据聚脲弹性体在水电站大坝溢出流面、地下隧道防水等水利工程中的应用结果表明聚脲防水材料强度高, 附着力好, 防水效果十分显著。在高流速含沙水流条件下, 采用喷涂聚脲弹性体作为混凝土表面防冲磨层, 不仅在材料性能方面, 而且在简化施工, 缩短施工周期等施工技术方面, 与其他传统的防腐材料相比, 具有明显的优势。由此可见, 聚脲材料的发展将会有力地推动水利工程建筑物抗冲磨技术的发展, 在水利水电工程中具有广阔的应用前景。 目前在浙江新安江水电站、内蒙古尼尔基水电站和黄河小浪底水利工程得到成功应用。此外,国内几十家火力发电厂的污水处理池均采用了喷涂聚脲防水材料。 ④建筑领域聚脲弹性体密度小, 压缩强度大, 导热系数小, 吸水率低, 可用于建筑屋面/ 外墙及地下防水、防水围堰以及污水处理池、游泳馆、隧道、巷道等的防水处理。聚脲弹性体特别适用于高档建筑物屋顶种植屋面的防水层, 结果表明, 聚脲弹性体不但可完全承受系统荷载, 并且具有蓄水、保温、隔热、隔声及节能的效果。 聚脲弹性体还可用于防滑要求较高的场所,如运动场、游泳池及水(海) 上动物表演馆等建筑的地面、通道、楼梯和防滑路面等。聚脲弹性体也适用于跨海大桥、海岸钢结构、道路路面、飞机跑道等的抢修、渗漏治理和裂纹修补等方面。 ⑤其它领域由于聚脲弹性体材料的防腐性能优良, 所以在国防领域得到了广泛应用。如做军舰舱内铺地材料、甲板防滑材料以及楼梯、机舱和舵板的防腐材料;可喷涂于冲锋舟底部, 起到耐磨、防划伤等作用;还可应用于军用车辆、军用地垫等。 用聚脲直接喷涂于聚苯乙烯泡沫或聚氨酯泡沫雕刻道具表面可形成一层硬质且有弹性的保护材料, 瞬间固化, 生产效率高, 比传统的方法更经济, 原型再现好, 真实反映原物的外部轮廓和造型细节, 耐风雨侵蚀, 与泡沫表面不起任何化学反应, 在影视道具、人造景观中成为石膏、水泥、木材、玻璃钢等传统制作材料的更新换代产品。 此外, 聚脲弹性体材料还广泛应用于冶金电镀, 长距离输送油、气、水管道, 高温炉、反应罐等耐热工程, 以及卡车耐磨衬里、矿山耐磨衬里等耐磨工程。 聚脲最早是在20 世纪60 年代, 由前苏联专家O.I.Fedotova 与其合作者开始合成研究的。20 世纪80 年代中期, Texaco (即现在的Huntsman) 公司在DudleyJ.Pirmeaux 的率领下, 研发成功喷涂聚脲弹性体(SPUA) 技术。1991 年, 此项技术在北美地区投入商业应用, 其优异的综合性能受到用户欢迎。2000 年美国成立聚脲发展协会。据该协会统计, 2008 年全球聚脲产品消费量达到3.5 万t,其中美国占46%, 亚洲占23%, 欧洲占19%, 澳大利亚、南非、智利等其他国家和地区占12%。 估计目前全球聚脲产品消费量已突破5 万t。我国青岛海洋化工研究院是国内研发聚脲材料最早的单位, 1995 年其开始对喷涂聚脲弹性体的前期探索研究;1997 年引进了美国Gusmer 公司最新设计制造的H-3500 喷涂机;1998 年开发了我国第一个具有自主知识产权的聚脲配方体系;1999 年完成第一个聚脲防护工程, 随后把聚脲推广应用到钢结构防腐、混凝土保护、屋面防水保温、水池防护内衬、工业地坪、体育场馆、水电工程、铁路工程等领域, 为国内的聚脲应用开辟了先河。2007 年3 月, 海洋化工研究院将全套聚脲技术在青岛佳联化工新材料有限公司进行产业化, 相继把聚脲产品应用到京津铁路、奥运场馆、北京南站、上海外滩隧道等国家重点工程中。 聚脲产品在我国问世10 多年来, 得到了快速的发展。除青岛海洋化工研究院外, 江苏省化工研究所、烟台华特聚氨酯公司、湖南湘江涂料集团有限公司、广州秀珀化工股份有限公司等也纷纷加入到聚脲研制的行列中。目前我国已成功研发了防水耐磨材料、防滑铺地材料、阻燃装饰材料、道具保护材料、耐磨衬里材料、柔性防撞材料, 并已应用到实际工程中。与此同时, 美国Huntsman、美国陶氏、德国Bayer、德国BASF 等化工巨头也在我国大陆设立了聚脲销售代理商。 此外, 美国SPI、美国纽科、韩国一山、美国宝莱、我国台湾环聚、美国联合涂料、美国顺缔等公司也陆续开始向我国大陆销售聚脲。 我国聚脲产业自1999 年开始商业运营以来,消费量飞速增长, 已成为全球聚脲产业发展最快的地区。2001 年我国聚脲消费量仅为200 t, 到2007 年已经增长到6 000 t, 尤其是近几年, 聚脲应用领域日趋广泛。从早期的篮球场地、小型看台、电厂水池、管道内衬、船舶舱室地板防湿滑、码头护舷、皮卡车斗和影视道具等小规模应用,逐渐扩大到京沪高速铁路路基、京津高速铁路路基、铁路桥梁、奥运会比赛场馆大型看台、国家大剧院室外景观水池、上海洋山深水港筑港钢桩、毛主席纪念堂屋面、济南十一届城运会“东荷西柳” 比赛场馆看台等大型基础设施工程, 其中,尤以在京津、京沪高速铁路路基、隧道和桥梁桥面防护中的全面应用引人注目。京津高速铁路工程防护总面积约100 万m2, 使用聚脲2 000 t 以上;京沪高速铁路不仅在桥梁结构中大量使用新型聚脲防水材料, 还在路基、隧道结构等要害部位使用聚脲作为增强材料, 以保护内部混凝土和钢筋结构, 提高构建结构的使用寿命, 总防护面积达到1 200 万m2, 聚脲用量是京津城际高速铁路的10 倍, 约为21 000 t, 成为自聚脲技术诞生以来, 世界上最为浩大的, 使用聚脲提高户外混凝土耐久性的防护工程, 引起了国际学术界和工程界的高度关注。我国主要聚脲工程业绩见表9。 进入新世纪, 特别是“十一五” 以来, 在国家扩大内需政策支持下, 按照“引进、消化、吸收、再创新” 的技术路径, 我国高速铁路发展取得了显着成绩。自2008 年我国第一条现代意义高速铁路———京津城际铁路开通运营以来, 短短几年间,我国便一跃成为世界上高速铁路营业里程最长、发展速度最快的国家。目前我国高速铁路营业里程已超过1 万公里, 未来还将有较大增长。根据《中国高速铁路网规划》, 近中期(2010—2040 年),用30 年的时间将全国主要省市区用“五纵六横八连线” 连接起来, 形成国家网络大框架;远期(2040—2070 年), 再用30 年时间实现东部加密、西部连通成网……无疑, 我国高速铁路的快速发展将为聚脲产业提供巨大发展空间和市场前景。 4.2 氯醚重防腐涂料 氯醚重防腐涂料是以氯醚树脂为主要成膜物,辅以改性树脂、溶剂、颜填料、助剂等配制而成。 氯醚树脂是由氯乙烯- 乙烯基异丁基醚(VCVIBE)或氯乙烯-异丁基乙烯基醚(VC-IBVE) 共聚而成, 最早由德国BASF 公司在二十世纪80 年代研制成功, 并推出Laroflex MP 系列产品;随后德国Hoechat 公司也开始生产氯醚树脂, 形成Hostaflex CM 系列产品;美国和日本的一些公司也生产氯醚树脂。我国在20 世纪90 年代中期开始将氯醚树脂用于涂料生产;在2003 年开始生产氯醚树脂;近年由于氯化橡胶生产消费受阻, 作为氯化橡胶的替代品, 氯醚树脂及其下游产品得到快速发展。 氯化橡胶涂料为单组分, 施工便捷, 且具有耐水、耐大气老化等特点, 是综合性能优异的,非常重要和经典的防腐涂料品种, 曾在我国船舶、集装箱、钢结构工程等的防护领域做出过巨大贡献。但由于氯化橡胶的生产要以CCl4为溶剂, 而CCl4会破坏大气臭氧层, 我国为履行《关于消耗臭氧层物质的蒙特利尔议定书》、《中国消耗臭氧层物质逐步淘汰国家方案》和《中国四氯化碳生产和加工助剂行业淘汰计划》的有关规定, 环保部于2009 年12 月15 日以2009 年第68 号文颁布了“关于严格限制四氯化碳生产、购买和使用的公告”, 公告称自2010 年1 月1 日起, 除用于非消耗臭氧层物质原料用途和特殊用途外, 严格限制四氯化碳的生产、购买和使用。针对溶剂法氯化橡胶的禁产, 国内相继开发出了水相法氯化橡胶树脂、高氯化聚乙烯树脂、氯醚树脂等替代品。 国内涂料企业也根据3 种树脂的特性开发出相应的防腐涂料产品。在近年的研究和使用过程中发现, 氯醚树脂比水相法氯化橡胶树脂、高氯化聚乙烯树脂更稳定, 制备的涂料防腐性能更好, 使氯醚防腐涂料逐渐成为氯化聚烯烃防腐涂料的领军产品, 有完全替代其他氯化聚烯烃涂料之势。 氯醚树脂具有以下优异性能: (1) 防腐性好。氯醚树脂因其分子结构中不含有可皂化的酯键, 结合的氯原子十分稳定, 使制得的涂料具有优异的耐水、耐盐雾、耐化学品腐蚀的性能。 (2) 稳定性好。氯醚树脂由于存在柔性的异丁基醚侧基, 使得共聚分子链较聚氯乙烯分子链柔软, 具有非常好的内增塑性, 避免了由外加增塑剂的迁移而造成的机械性能的损失;还由于不含反应性双键, 所以不易被大气氧化而降解。 (3) 溶解性强。由于分子链上的脂肪侧链较长, 氯醚树脂的溶解性较强, 可溶解于涂料生产中常用的芳烃、酯类、酮类等溶剂。 (4) 混溶性好。氯醚树脂可与聚氯乙烯、丙烯酸树脂、顺丁烯二酸酐树脂、石油树脂、氨基树脂、环氧树脂、改性醇酸树脂、煤焦油以及沥青相容。 (5) 附着性好。氯醚树脂含有醚键, 保证涂料在各种底材上具有良好的附着力。除钢铁外,在铝和锌等金属以及塑料表面上均有极强的附着力。 (6) 润湿性好。氯醚树脂对颜料和填料的润湿性优良, 可与各种颜填料混合。








京ICP备13008461号-17

